okg
-
健康診断シーズンの春、今年も結果が気になっているのでは?
特定保健指導に行った人の実態を調査! -
グループ社有林「高尾100年の森」で高校生環境企業研修を開催・次世代を担う高校生との共創を推進
-
13歳少年、4時間泳いで海に流された家族救う 豪州
-
米著名ニュース司会者の母親が行方不明、誘拐の可能性
-
「人」と「AI」で「ひとりじゃない、確定申告」へ freee会計 確定申告機能、2025年度(令和7年度)版に対応
-
「DX総合EXPO」へ出展
-
神戸ストークス運営の当社連結子会社・株式会社ストークスがエレコム株式会社とゴールドパートナー契約締結
-
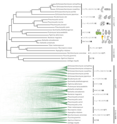
[東京農業大学(共同研究)] 全ゲノム情報から赤色酵母サイトエラ属(Saitoella)の系統分類学的位置が明らかに
-
Jinjiang Culture & Tourism Group・2026年「サマランチ杯」アジア・バスケットボール・マスターズ招待トーナメントが中国南東部・福建省晋江市で開幕
-
クリントン夫妻、エプスタイン事件で証言へ 議会侮辱罪問う採決回避の可能性
-
新しい環境では「眠れない」のはなぜか?生存を支える覚醒回路を解明、睡眠障害の病態理解に新たな視点
-
人事異動と組織体制について
-
1日1組限定 京都宮川町の最高級町家 「鈴 京都鴨川 hitotose 夏-Natsu-」2026年3月1日オープン
-
イラン大統領、米国との核協議開始を指示 軍事的緊張の中
-
日本の魅力を世界へ伝える「HHKBカラーキートッププロジェクト」最終章、第五弾「空」のキートップセットを発売
-
創作料理と厳選した日本酒が堪能できる全席個室「じぶんどき」上野駅前店を2月13日オープン
-
ロサンゼルスで大人気のドーナツショップ「ランディーズドーナツ」
「ランディーズドーナツ 有楽町マルイ店」2026年3月中旬 東京・有楽町にグランドオープン! -
【ラフォーレ伊東温泉 湯の庭】桜から新緑へ、伊東の季節の移り変わりを表現した特別会席付プラン「春景色会席プラン」を発売