中国の科学者 アブラナ増産の鍵となる新しい遺伝子を発見
このニュースをシェア
【6月29日 CGTN Japanese】中国農業科学院油料作物研究所の王漢中中国工程院院士(アカデミー会員)が率いる研究チームはこのほど、分子パートナー遺伝子BnaC01.CCT8がアブラナの生産量を制御する分子メカニズムを初めて解明し、優れた対立遺伝子を発掘し、アブラナの高収量分子育種に全く新しい理論的根拠と技術的サポートを提供しました。この重要な研究成果は、国際的に権威のある学術誌「植物バイオテクノロジージャーナル」に掲載されました。
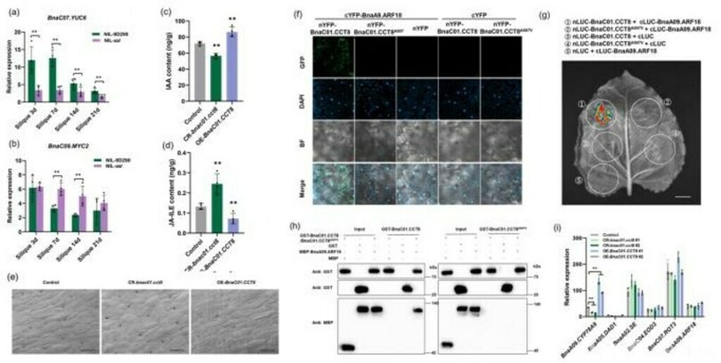
アブラナは中国最大の油料作物であり、油の年間生産量は国内油料作物による油生産量の50%以上を占め、その生産量の向上は国の食用油の安全問題に直接関わっています。このため、王漢中院士チームは化学誘起変化とマップベースクローニング技術を通じて、5年間の系統的な研究を経て、アブラナの生産量を制御する重要な遺伝子BnaC01.CCT8を同定することに成功しました。この遺伝子は、同チームが先に発見したアブラナの生産量を左右する遺伝子BnARF18とタンパク複合体を形成することにより、独特な生長ホルモンの合成促進とジャスミン酸合成抑制の制御ネットワークを構築し、角果(かくか)の伸長と種子の発育を促進します。
農場での試験データによると、この遺伝子が過剰発現させた新しいアブラナは顕著な増産効果を示しました。角果の長さは平均11.6%増加し、1000粒の重さは24.6%増加し、1株の生産量は25.3%上がりました。同チームは現在、全国の163点のアブラナ資源を対象に遺伝子型解析を実施し、対応する分子マーカーを用いた補助選択技術を開発し、高収量アブラナ新品種の選抜育種に応用しています。(c)CGTN Japanese/AFPBB News